-
인공 신경망Deep Learning/밑딥1 2021. 5. 5. 23:43728x90
1. 활성화 함수

Heaviside 함수 Heaviside는 미분 불가능
생물학적 관점에서 봤을 때 뉴런이 동작하는 원리와 가장 유사하다.

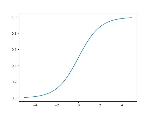
Sigmoid 함수 
Sigmoid 함수 : Heaviside를 최대한 유사하게 만든 미분 가능한 함수
미분이 가능해야, 학습하여 가중치의 최적 값을 자동으로 획득할 수 있으므로 Sigmoid를 쓴다.

퍼셉트론에서는 활성화 함수를 Heaviside 함수를 쓰지만
신경망에서는 Sigmoid, Relu와 같은 함수를 쓴다.
728x90'Deep Learning > 밑딥1' 카테고리의 다른 글
합성곱 신경망 | 합성곱 (0) 2021.07.05 학습 관련 기술 : 가중치 초기값 (0) 2021.06.25 오차 역전파법 -1 (0) 2021.05.15 엔트로피 (0) 2021.05.07 퍼셉트론 (0) 2021.05.04